Skip to primary navigation
Skip to main content
Skip to primary sidebar
Skip to footer
Berkleley Lab
Security & Emergency Services (SES)
A-Z Index
apps
Phonebook
Search LBL
Services
Site Access
Badge Office
Parking
Clearances
Key Services
Site Access Events
Emergency Management
Emergency Operations Center (EOC)
Protective Actions
Emergency Services Training
Fire Protection & Engineering Services
Hot Work Request
Report a Fire Safety Concern
Fire Operational Permit
Physical Protection Systems Services
Security Support Requests
Related Programs & Services
CounterIntelligence
Cyber Security
Export Control
Resources
Policies
Organization
About SES
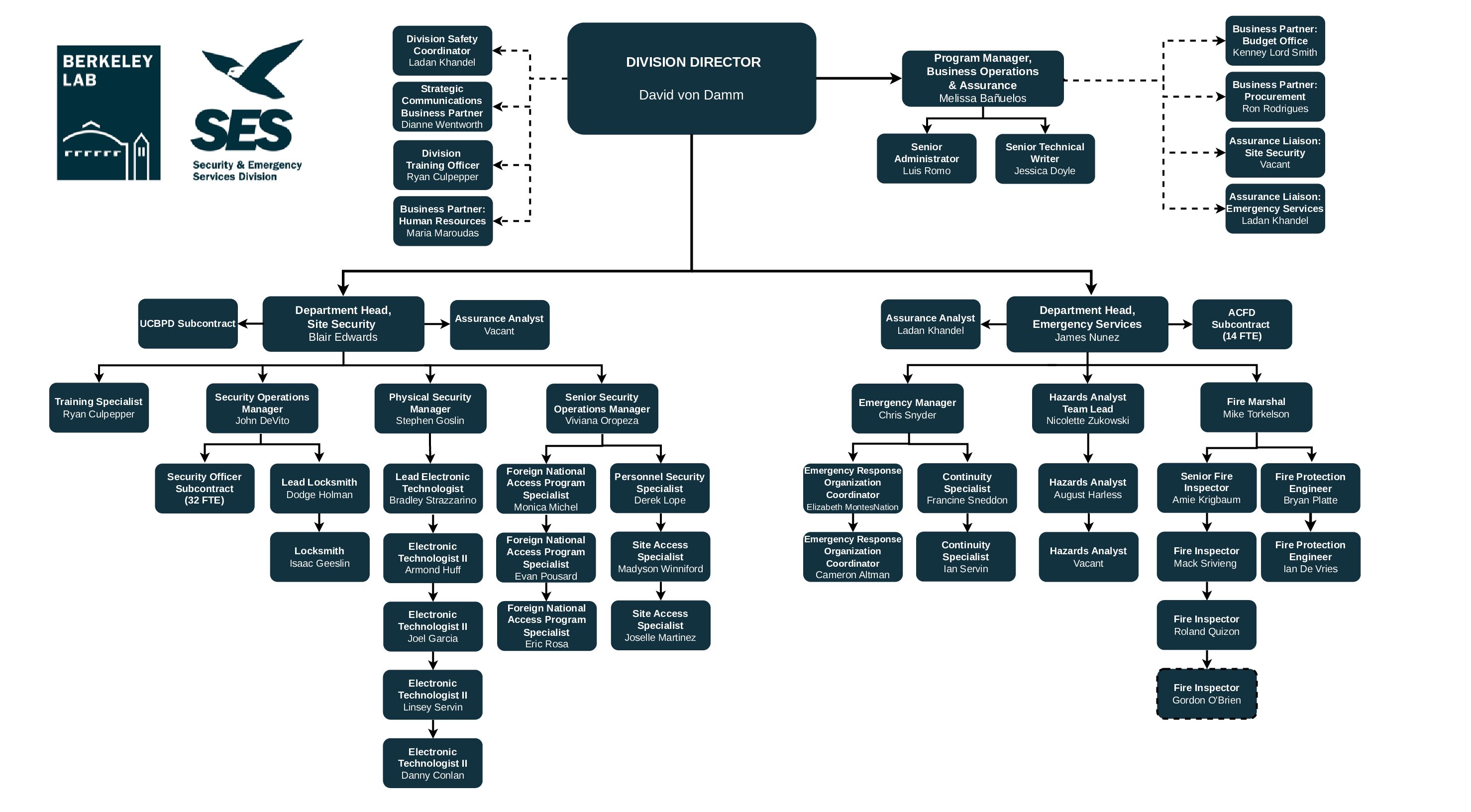
Division Org Chart
SES Onboarding
SES Intranet
Contact
News
You are here:
Home
/
Security & Emergency Services Division
/
Division Org Chart
Division Org Chart
Was this page useful?
Send
Back to Top